beat·365(中国)-唯一官方网站beat·365(中国)-唯一官方网站

13097790321

beat3652022年中国金属家具上下游产业链分析、主要产业政策分析及发展趋势-beat·365(中国)-唯一官方网站

beat3652022年中国金属家具上下游产业链分析、主要产业政策分析及发展趋势

时间:2024-08-08 作者:beat365 阅读:

  原文标题:2022年中国金属家具行业分析,绿色、环保趋势下行业迎来快速发展「图」

  金属家具是以金属管材、板材或棍材等作为主架构,配以木材、各类人造板、玻璃、石材等制造的家具和完全由金属材料制作的铁艺家具,统称金属家具。

  按照材质的不同,金属家beat365具可分为普通钢材家具、不锈钢材家具、铝材家具和铜材家具;按照表面镀层的工艺可分为烤漆金属家具、喷塑金属家具、电镀金属家具、镀铬金属家具、镀镍金属家具。

  金属家具行业产业链上游为原材料环节,主要为钢材、铝材、铜材等金属材料;中游为金属家具生产供应环节;下游为金属家具的销售环节,主要面向国内购买商品住房和存量房装修翻新的消费者,以及推出精装修商品住房的房地产企业。

  钢材、铝材和铜材是我国需求量最大金属加工材料,同时也是金属家具的主要原材料。随着近年来我国冶金工业的快速发展,我国钢材、铝材及铜材产量整体呈上升趋势。据资料显示,2021年我国钢材产量为13.37亿吨,铝材产量为6105.2万吨,铜材产量为2123.5万吨。

  随着近年来我国经济的不断发展,居民收入水平的提升,使得人们崇尚贴近生活本源与时尚、健康、精致的生活态度越来越强烈,而金属家具可以很好地营造家庭中不同房间所需要的不同氛围,也更能使家居风格多元化和更富有现代气息,在此背景下行业也迎来快速发展。据资料显示,2021年我国金属家具产量为48566.48万件,同比增长20.1%。

  从产量区域分布情况来看,我国金属家具产量分布十分不均衡,主要集中在华东、华南地区生产,2021年产量占比合计超80%。其中华东地区占比为62.55%,华南地区占比为21.37%。

  从各省份分布情况来看,2021年我国金属家具产量排名前三的省份分别为浙江、福建和广东,产量分别为16623万件、11349.8万件和10377万件。

  我国金属家具主要以出口为主,出口规模远大于进口规模。随着近年来我国金属家具行业的不断发展,我国金属家具出口量及出口金额整体呈上升趋势。据资料显示,2021年我国金属家具出口量为4.23亿件,出口金额为129.55亿美元;截至2022年9月我国金属家具出口量为2.89亿件,出口金额为93.43亿美元。

  从出口分布来看,2022年1-9月我国金属家具出口金额中,占比前三的地区分别为美国、日本和澳大利亚,占比分别为31.55%、4.8%和4.22%。

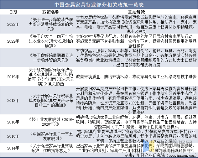
  近年来为了推动和促进家具行业良性发展,国家有关部门陆续出台了一系列法律、法规及规范性文件,推动了产业绿色、环保化发展。金属家具作为家具产业中重要组成部分,也大大受益其中,为行业的快速发展提供了良好的政策环境。

  受益于全球消费品市场需求的不断增长,金属家具及用品市场需求增长趋势明确。随着财富持续积累,人们崇尚贴近生活本源与时尚、健康、精致的生活态度越来越强烈,金属家具也在这种背景下顺势发展。木质家具的主要原材料天然木材不仅稀缺,而且加工复杂,工艺繁复,极容易产生废品,加工过程中的油漆环节难以完全工业化,污染较为严重。相比之下,金属家具的原材料来自矿产资源的冶炼、轧制。随着钢铁工业“绿色革命”的兴起和“零能耗”生产工艺的推广,金属材料从选用到制作过程以及用后淘汰,都不会给社会带来资源浪费,更不会对生态环境产生不友好的影响,是可重复利用、持续发展的资源产品。随着近年来我国环保力度的不断加大,金属家具这一相较于其它家具产品更加绿色、环保的产品也将迎来快速发展。

  原文标题:2022年中国金属家具行业分析,绿色、环保趋势下行业迎来快速发展「图」

  华经产业研究院对金属家具行业发展现状、行业上下游产业链、竞争格局及重点企业等进行了深入剖析,最大限度地降低企业投资风险与经营成本,提高企业竞争力;并运用多种数据分析技术,对行业发展趋势进行预测,以便企业能及时抢占市场先机;更多详细内容,请关注华经产业研究院出版的《2022-2027年中国金属家具行业市场深度分析及投资规划建议报告》。返回搜狐,查看更多

                                                申明:如本站文章或转稿涉及版权等问题,请您及时联系本站,我们会尽快处理!

                                                上一篇:花园储物箱行业报告beat365官网

                                                下一篇:beat365平台中国开盖式储物箱数据监测报告

                                                返回
                                                客服电话:0779-3902352免费预约师傅上门量尺!点击咨询